深圳论坛

标题: 广东省生态环境厅危险废物经营许可证办理程序(修订稿)正在征求意见! [打印本页]

作者: 劇後斷點    时间: 2020-6-29 14:10
标题: 广东省生态环境厅危险废物经营许可证办理程序(修订稿)正在征求意见!
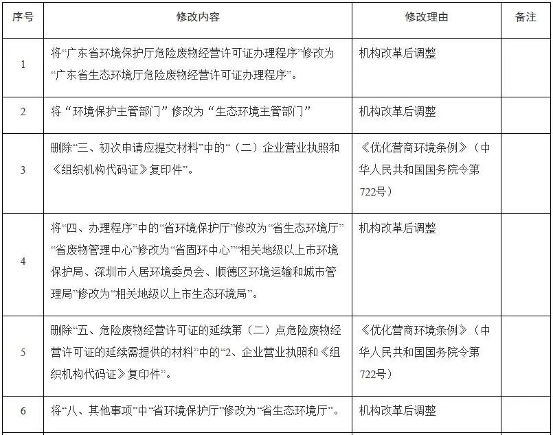
广东省生态环境厅危险废物经营许可证办理程序(修订稿)正在征求意见!关于修改<广东省生态环境厅危险废物经营许可证办理程序>部分条款的通知
      为贯彻落实《优化营商环境条例》(中华人民共和国国务院令第722号)等有关规定,进一步优化提升我省营商环境,我厅拟对《原广东省环境保护厅危险废物经营许可证办理程序》(粤环〔2014〕64号)部分条款进行修改。具体如下:



作者: 劇後斷點    时间: 2020-7-5 18:18
广东省生态环境厅危险废物经营许可证办理程序(修订稿)正在征求意见!





欢迎光临 深圳论坛 (https://wsq.sznews.com/) Powered by Discuz! X3.3